- Mitsubishi Chemical Corporation
- Additives / Modifiers Dept.
-
TEL:[+81]3-6748-7532
Impact modifierMETABLEN S-series
Mitsubishi Chemical Corporation
METABLEN S-series are core shell rubber impact modifiers having an unique silicon-acrylic hybrid rubber. By tuning the hybrid rubber component, we have grades that provide low temperature impact resistance, flame resistance or colorability, all while maintaining the superior impact resistance and weatherability. We also have various shell types that are compatible with different matrix resins for you diverse compounding needs.
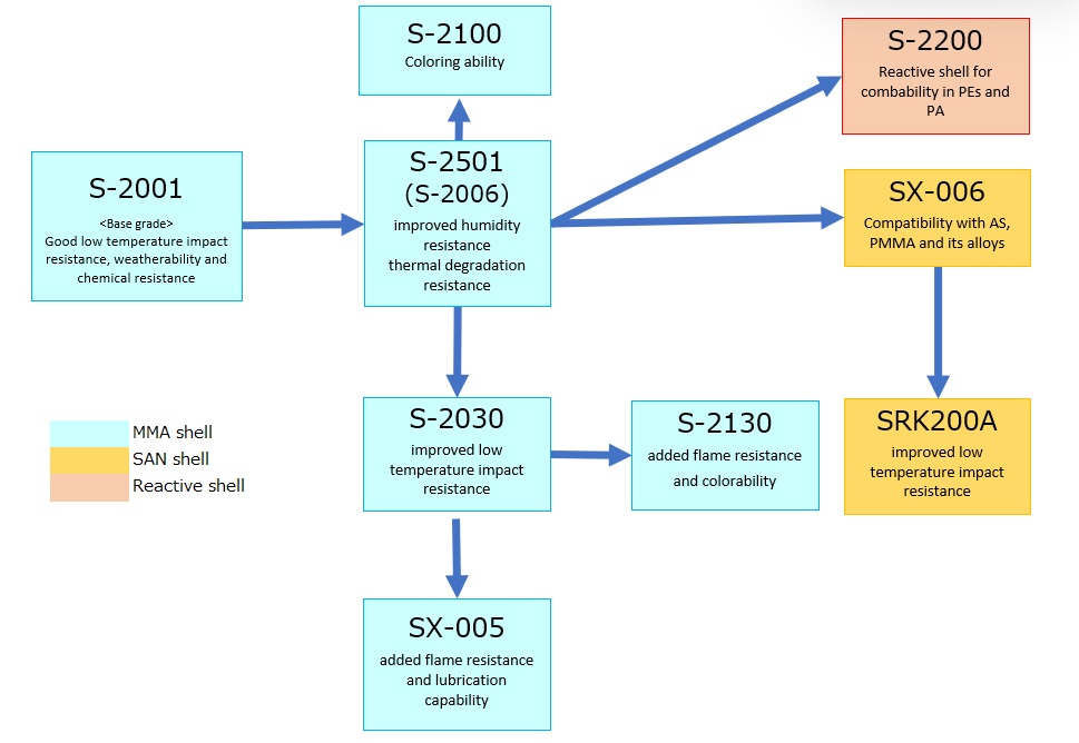
Grade Lineup
[Close]


Compared to conventional MBS impact modifiers, METABLEN S series offers superior thermal stability and weatherability, becoming an excellent choice for outdoor applications.

S-2501 (for Engineered Plastics) This grade is the optimal impact modifier for PC and PEs matrix,
with vastly improved Humidity and thermal degradation resistance.

This grade allows impact modification without compromising the colorability.
Also having excellent weatherability and chemical resistance, this grade is optimal for coating free applications.

S-2030 offers enhanced low temperature impact resistance while also having good balance between impact strength and elastic modulus

This newly developed grade adds flame resistance to the already superior low temperature impact resistance, durability and colorability.

This grade has a great combination of low temperature impact resistance and flame resistance.
The high silicone has the added benefit of improving super low temperature impact resistance and lubricant characteristics.
This grade functions as a highly durable rubber component for ASA resins.
Good impact strength, flowability and colorability can be achieved.

.
S-2260 offers exceptional humidity, thermal degradation and chemical resistance when forming highly durable PC/AS type compounds.
SRK200A improves impact resistance of PC/AS and PC/PEs alloys with exceptional low temperature impact resistance and thermal degradation resistance.

.This grade has a reactive shell with epoxy groups.
By reacting with suitable groups in the matrix resin, interfacial strength between the impact absorbing rubber component and the matrix is improved, leading to exceptional impact strength.


Applications
[Close]
You can downlod materials from the bellow site.
https://www.knowde.com/stores/mitsubishi-chemical/brands/metablen[別窓表示]
Inquiries Concerning Products
View the products of Additives / Modifiers Dept., Mitsubishi Chemical[Open in a new window]


