掲載されているニュースについてのお問い合わせ先
三菱ケミカルグループ コーポレートコミュニケーション本部 電話:03-6748-7140

ニュースリリース
過去のリリース
ダウンロード
ニュースリリース
ニュースリリース 2003
平成15年3月27日
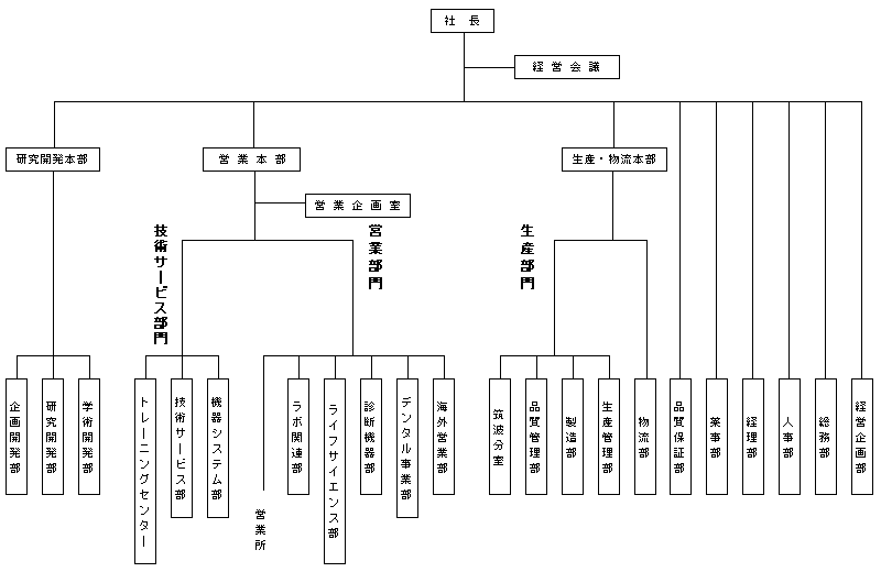
組織
三菱化学株式会社

組織図
以 上 
back to top